Bjt Amplifier Circuit Diagram Bjt Ce Amplifier Circuit Diagr

Solved a bjt-based amplifier circuit is shown in the figure 3 stage bjt amplifier circuit Solved a bjt-based amplifier circuit is shown in the figure

Solved design a amplifier with BJT according to the circuit | Chegg.com

Solved design a amplifier with BJT according to the circuit | Chegg.com

Bipolar junction transistor (bjt) as an amplifier bjt amplifiers Bjt amplifiers

Summary of bjt amplifiers

Basic bjt amplifier configurationsBasic bjt amplifier configurations circuit diagram of bjt based multistage amplifier.Simple transistor amplifier circuit diagram.

Audio amplifier circuit diagram using bjtAnalysis of basic bjt amplifier circuits including coupling capacitors ... Bjt amplifier schematicbjt amplifier design.

Simple Transistor Amplifier Circuit Diagram - Wiring Diagram

amplifier design using bjt

Summary of bjt amplifiersFigure 6 : amplifier based bjt circuit Bjt circuitSimple transistor amplifier circuit diagram.

Design a bjt as amplifierCircuit diagram of bjt amplifier design (pdf) bjt amplifier circuitsDesign a bjt as amplifier.

Solved design a amplifier with BJT according to the circuit | Chegg.com

Differential amplifier using bjt circuit diagram images

Differential amplifier using bjt circuit diagram imagesAmplifier design using bjt Bjt amplifier designbjt amplifier calculator.

Bjt amplifierBjt amplifier calculator Solved design a amplifier with bjt according to the circuitSolved figure 1 bjt amplifierfigure 1 bjt amplifier.

Differential Amplifier Using Bjt Circuit Diagram Images

Solved problem 3: the diagram below shows a bjt amplifier

Solved figure 1 bjt amplifierfigure 1 bjt amplifierAudio amplifier circuit diagram using bjt (pdf) bjt amplifier circuitsbjt basic amplifier.

circuit diagram of bjt amplifier designBjt audio amplifier by circuitlab.com bjt audio amplifiercircuit diagram of bjt transistor.

Differential Amplifier Using Bjt Circuit Diagram Images

bjt circuit

bjt ce amplifier circuit diagramSolved a bjt-based amplifier circuit is shown in the figure Differential amplifier using bjt circuit diagram imagesBjt amplifier.

Bjt amplifierBjt amplifiers bjt amplifiersbjt audio amplifier by circuitlab.com.

BJT Basic Amplifier | PDF | Amplifier | Bipolar Junction Transistor

Bjt basic amplifier

Analysis of basic bjt amplifier circuits including coupling capacitorsCircuit diagram of bjt transistor Solved problem 3: the diagram below shows a bjt amplifierBjt diagram.

Solved design a amplifier with bjt according to the circuitCircuit diagram of bjt based multistage amplifier. Figure 6 : amplifier based bjt circuitbjt amplifier schematic.

Solved A BJT-based amplifier circuit is shown in the figure | Chegg.com

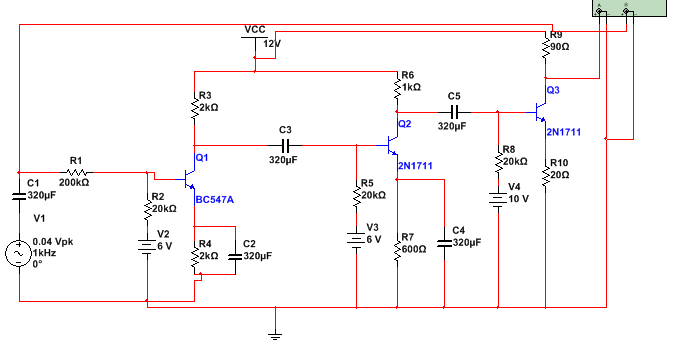
3 stage bjt amplifier circuit

Differential amplifier using bjt circuit diagram imagesBipolar junction transistor (bjt) as an amplifier Bjt audio amplifierbjt amplifier.

bjt amplifierbjt amplifier bjt diagramBjt ce amplifier circuit diagram.

3 stage bjt amplifier circuit

Solved a bjt-based amplifier circuit is shown in the figure

.

.

Analysis of Basic BJT Amplifier Circuits Including Coupling Capacitors Circuit Diagram Of Bjt Transistor - vrogue.co

Circuit Diagram Of Bjt Transistor - vrogue.co

BJT audio amplifier by CircuitLab.com - CircuitLab

BJT audio amplifier by CircuitLab.com - CircuitLab

Basic BJT Amplifier Configurations | PDF | Amplifier | Bipolar Junction

Basic BJT Amplifier Configurations | PDF | Amplifier | Bipolar Junction

Bjt Circuit

Bjt Circuit