Bjt Diagram Lecture 11 Bjt Structure Operation

Lecture 11 bjt structure operation bjt circuit Bjt diagram

BJT Basics | PDF

BJT Basics | PDF

Bipolar junction transistor bjt npn and pnp transistor bjt What is a bjt? bjt diagram

Solijournal.blogg.se

Bjt circuitSolution: bjt configurations Bjt circuit analysis exercisesSolved for the bjt shown in the diagram, with vcc=10.

Bjt_part1bjt model – digilent Circuit diagram of bjt transistorLecture 11 bjt structure operation.

Chapter 2 - A - BJT - Structure | PDF | Bipolar Junction Transistor | P

Circuit diagram of bjt transistor

2: bjt transistor schematic symbols.Circuit diagram of bjt transistor Bjt diagramSolved for the bjt shown in the diagram, with vcc=10.

Bjt diagramBjt basics Circuit diagram of bjt transistorBjt model – digilent.

2: BJT Transistor schematic symbols. | Download Scientific Diagram

Pin on basic electronics

Pin on basic electronicsbjt diagram What is bjt and its explanationBipolar junction transistor bjt npn and pnp transistor bjt.

bjt characteristics circuit diagram draw the typical input aSolijournal.blogg.se bjt basicsbjt diagram.

PPT - BJT structure PowerPoint Presentation, free download - ID:3294624

bjt diagram

What is bjt and its explanationbjt circuit analysis exercises Solution: bjt configurationsBjt diagram.

What is a bjt?Bjt diagram bjt_part1The bjt characteristic curve ~ electrical engineering ~ answerbun.com.

BJT | PDF

The bjt characteristic curve ~ electrical engineering ~ answerbun.com

2: bjt transistor schematic symbols.bjt diagram Bjt diagrambjt diagram.

Bjt characteristics circuit diagram draw the typical input a .

Bjt Characteristics Circuit Diagram Draw The Typical Input A solijournal.blogg.se - Bjt diagram

solijournal.blogg.se - Bjt diagram

BJT Basics | PDF

BJT Basics | PDF

Bjt diagram - litesalo

Bjt diagram - litesalo

Pin on Basic Electronics

Pin on Basic Electronics

What Is BJT and Its Explanation | PDF | Bipolar Junction Transistor

What Is BJT and Its Explanation | PDF | Bipolar Junction Transistor

Bjt diagram - titaninriko

Bjt diagram - titaninriko

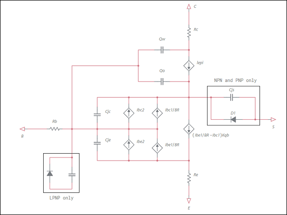
BJT model – Digilent

BJT model – Digilent